精實管理 Lean Management + AI

把價值、流動、標準化與持續改善重新串起來,再用 AI 放大分析與現場改善速度。

Cliff Wang

Cliff Wang, Ph.D. 王啟岳博士

dr.cliffwang@a2psdm.com

Copyright ©

課程 Podcast

課程主張

真正的精實,不只是「更省」,而是更快看見浪費、更準創造價值、也更持續地改善

Lean 的核心不是一套口號,而是一種把顧客價值放在前面、把流程中的浪費攤開來看、再用標準化與持續改善把組織能力做厚的管理方式。

這堂課會把五大原則、三M與八大浪費、VSM、標準作業與 AI 驅動工廠串成同一條學習路徑,讓你從概念一路走到現場應用。

本堂課你會帶走
先重新定義價值

從顧客需求出發,分清楚什麼真的是價值、什麼只是組織自己習慣的流程負擔。

再看見流動中的阻力

透過八大浪費、VSM 與標準作業,讓等待、搬運、過量與瓶頸都浮到水面上。

最後用 AI 放大改善速度

讓 AI 協助做浪費診斷、價值流整理、產線平衡分析與智慧工廠的知識加速。

Value 顧客不是要流程

顧客買的是成果與體驗,不是企業內部多餘的搬運、等待、重工與層層交接。

Flow 讓價值流得動

真正的效率不是局部忙碌,而是整段價值流從上游到下游都能平穩、順暢、可預期地運作。

Augment AI 不取代改善意識

AI 可以幫你更快拆解流程與生成建議,但改善真正是否有效,仍要回到現場與人的判斷。

精實管理全景地圖

定義價值

先說清楚顧客真正願意付費的是什麼,才知道哪些活動值得保留。

找出價值流

把從原料到交付的整段流程攤開來看,找到浪費最集中的環節。

加速流動

消除中斷、切換與等待,讓價值不是卡在流程裡,而是持續向前。

建立後拉

用真實需求拉動節奏,避免超量生產、囤積庫存與錯誤優化。

追求完善

改善不是專案,而是每天都在發生的管理習慣與學習機制。

Lean 的一句話版本

先辨認價值,再讓價值流動,接著用標準化穩住成果,最後用 Kaizen 與 AI 把改善迭代做得更快。

AI 協作設定

讓這頁的 Lean AI 工具直接進入工作狀態

設定完成後,下方的浪費診斷、價值流分析與標準作業輔助都能直接使用。

尚未儲存 AI 設定

您的設定只會儲存在目前瀏覽器中,方便之後直接在本頁使用。

1. 選擇 AI 模型服務
2. 輸入 API Key

還沒有金鑰?可前往以下平台取得:

提醒:AI 是改善加速器,不是現場判斷的替代品。最終仍要回到價值、流程與人的責任。

Lean 五大原則

精實不是零碎工具,而是一套從價值到完善的管理邏輯

五大原則把改善工作的順序說清楚,讓團隊知道該先看顧客、再看流程,最後才談效率與優化。

定義價值

由顧客視角出發,定義產品或服務的真正價值,避免把內部方便誤認成顧客需要。

找出價值流

分析從原料到成品的所有步驟,找出增值與非增值活動,讓浪費有具體位置。

加速流動

讓價值不被等待、換線、交接與瓶頸打斷,讓流程更連續、更穩定。

建立後拉

由顧客需求拉動生產節奏,避免過度生產與庫存堆積,把資源放在真正需要的地方。

追求完善

透過 Kaizen 與持續改善,把今天的最佳方法,變成明天更好的基準。

先看顧客

如果沒有先定義價值,改善很容易變成只是把浪費做得更有效率。

再看全流程

局部最優不等於整體最優。精實管理最怕的是一站很忙、整條價值流卻很慢。

最後做成習慣

標準化與改善循環,會決定 Lean 最後是活動、專案,還是真正的能力。

一個實務提醒

Lean 不是只談削減成本,而是追求更短交期、更穩品質、更高應變力,以及更健康的人機協作節奏。

三M與八大浪費

當浪費被看見,改善才會真正開始

Lean 的第一步,不是立刻做解法,而是先辨認哪裡沒有在創造價值,哪裡又在悄悄吞噬時間與資源。

核心理念:三M

精實思想的核心是徹底消除浪費。豐田生產方式提出了三個必須消除的「M」,用來提醒我們浪費並不只是一種樣貌。

Muda (浪費)

任何不為顧客創造價值的活動,包含最直觀的等待、搬運、庫存與重工。

Muri (過載)

對人員或設備提出超出合理能力的要求,長期會導致疲勞、安全風險與品質下降。

Mura (不均)

排程與流程的不穩定,讓現場時而閒置、時而塞爆,最終放大更多浪費。

八大浪費 (DOWNTIME)

透過降低庫存水面,讓隱藏的問題礁石浮現,才能逐一處理。八大浪費不是背名詞,而是訓練我們更敏感地辨認流程中的非價值活動。

D - 不良浪費

生產出需要重工或報廢的產品。

O - 過剩浪費

生產過多或過早,是萬惡之首。

W - 等待浪費

人員或機器因前工程未完成而閒置。

N - 人才浪費

未能善用員工的智慧、技能與改善能力。

T - 搬運浪費

不必要的物品移動與周轉。

I - 庫存浪費

過多的原物料、在製品或成品,遮蔽了流程問題。

M - 動作浪費

人員不必要的身體移動與尋找。

E - 過度加工浪費

超出顧客要求的加工、檢驗或流程設計。

浪費識別測驗

1. 在八大浪費中,哪一項被認為是「萬惡之首」,會引發其他所有浪費?

2. 對人員或設備要求超出其合理能力,導致安全問題與品質下降,這屬於三M中的哪一種?

AI 浪費診斷

Value Stream Mapping

描繪全局,才能同時看見流動與停滯

VSM 的價值在於,它不是只看單一工站效率,而是把物料流與資訊流一起攤開,讓總前置時間與真正加工時間被放到同一張圖上。

核心理念

價值流圖 (VSM) 是一種視覺化工具,它不僅描繪單一工序,而是將物料流與資訊流結合,呈現產品從供應商到顧客手中的完整路徑。VSM 最強的地方,在於它能清楚區分增值時間與非增值時間,讓團隊真正看見浪費的占比。

1. 從客戶開始

先釐清分析的產品系列,並從客戶端反推節拍需求與交付節奏。

2. 畫出現況圖

實地走訪現場,把主要工序、庫存點、資訊流與關鍵數據標註清楚。

3. 算清楚時間

把總前置時間與總加工時間拉開來看,通常就能發現改善空間遠大於想像。

4. 設計未來圖

用連續流、後拉式系統與平準化,設計一個更短、更穩、更少庫存的未來狀態。

為什麼 VSM 常讓人驚訝?

因為很多現場一旦把總前置時間與加工時間並排比較,就會發現真正加工只佔整體的一小部分,大多時間都耗在等待與停滯。

VSM 學習成效測驗

1. 價值流圖(VSM)與一般流程圖最大的不同點是什麼?

2. 在VSM中,「Takt Time (節拍時間)」是由什麼決定的?

AI 價值流分析

標準作業與產線平衡

標準作業不是限制,而是改善能夠站穩的地板

沒有標準,就沒有共同語言;沒有共同語言,就無法真正比較、改善與複製成果。

核心理念

標準作業 (Standardized Work) 並非一成不變的規定,而是當下完成一項工作的最佳、最安全、最有效率的方法。它的重點不在僵化,而在建立穩定、可比較、可改善的基準。

節拍時間

每日可用工作時間除以每日顧客需求量,決定了整條產線的節奏。

標準作業順序

把步驟安排成最佳順序,讓品質、效率與安全可以被穩定重現。

標準在製品

維持流程順暢所需的最小在製品數量,避免過多庫存掩蓋問題。

產線平衡

讓各工站作業時間盡量接近節拍時間,減少瓶頸與等待的拉扯。

產線平衡與 ECRS

透過消除、合併、重組、簡化,重新分配工作內容,能顯著提升平衡率,也讓現場更容易維持品質與交期。

標準作業學習測驗

1. 如果客戶每天需要400個產品,而你每天的有效工作時間是8小時 (28800秒),那麼節拍時間(Takt Time)是多少秒?

2. 標準作業的主要目的,並非為了限制員工,而是為了什麼?

AI 標準作業輔助

AI 驅動的智慧精實工廠

從「可視化」走向「可預測化」與「可複製化」

傳統 Lean 很擅長消除可見浪費,而 AI 能進一步挖掘藏在資料、異常模式與知識傳承中的不可見浪費。

前往互動式策略藍圖

進一步瀏覽 AI 驅動精實工廠頁面,從策略與現場兩個層次看轉型藍圖。

Lean + AI 的定位

AI 不是另一個口號,而是讓資料整理、異常識別、決策模擬與知識擴散加速的實務工具。

智慧品質管理

日月光 ASE 透過 AI 異常偵測快速識別瑕疵,降低人工複檢負擔,也讓品質反應更即時。

預測性維護

上銀 HIWIN 將感測器與 AI 模型結合,提前預警保養需求,降低無預警停機風險。

數位孿生與模擬

鴻海 Foxconn 運用數位孿生在虛擬環境中優化機器人協作,再導入實體產線。

知識傳承

西門子 Siemens 讓 AI 學習維修經驗,在類似故障發生時快速提供對策,縮短 MTTR。

數據基礎建設

MES、ERP 與現場感測資料若無法被整合,AI 的表現就容易停留在片段的局部最佳。

提問與判讀能力

AI 很會回答,但團隊需要先學會問對問題、拆對情境,並審慎檢查輸出的合理性。

避免認知債務

健康的人機協作,是先用大腦理解現場,再用 AI 放大速度,而不是跳過理解本身。

AI 與精實整合測驗

1. 上銀科技(HIWIN)開發的智慧滾珠螺桿,透過感測器與AI演算法提前預警保養需求,這是AI在哪個領域的典型應用?

2. 在推動智慧精實工廠時,人機協作的健康心態應該是?

結論

最好的智慧精實工廠,不是 AI 最多,而是價值最清楚、流程最穩、改善最持續

Lean 提供方向與紀律,AI 提供速度與擴增能力。兩者結合,才有機會把改善做成真正的競爭優勢。

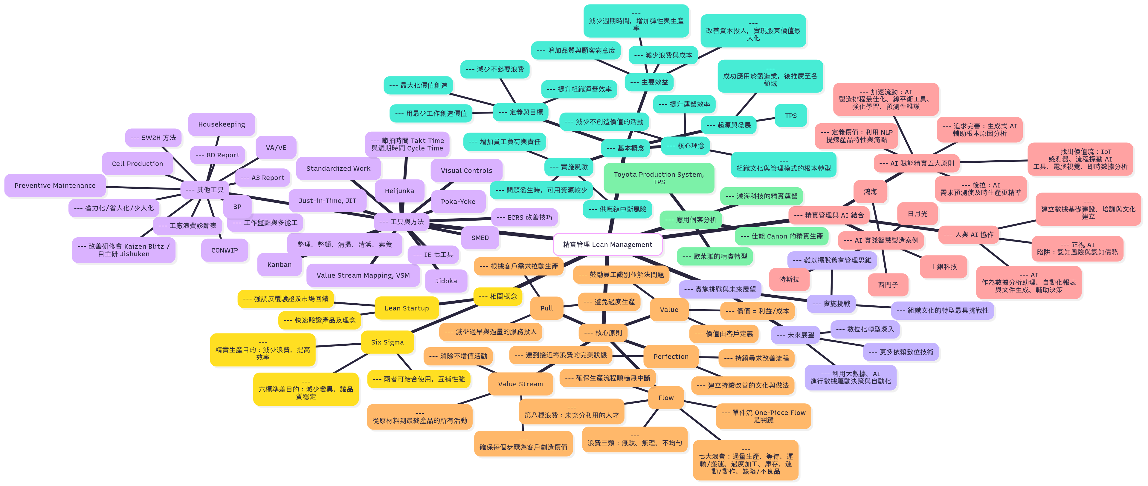
精實管理總結心智圖

精實管理總結心智圖(點擊放大)

  • 價值: 所有改善都應從顧客真正需要什麼開始。
  • 流動: 讓價值流動順暢,比讓單點看起來忙碌更重要。
  • 標準: 標準作業是改善能否複製、能否持續的核心基礎。
  • AI 賦能: AI 可以協助看見浪費、重組流程、傳承知識,但無法取代現場責任。
  • 底線: 人的改善意識與批判性思維,始終是智慧工廠最重要的作業系統。

AI 的成功導入,終究取決於人。當人的改善意識與 AI 的速度、精度結合,組織才可能在零浪費、零缺陷、零停機的路上持續創造優勢。